Caso de Estudio

Para este taller se utilizarán dos proyectos, el primero tendrá el propósito de servir como base para el entrenamiento del modelo de machine learning. Con el segundo proyecto se demostrará la utilidad de la herramienta Rebel con respecto a la identificación de la ATD.

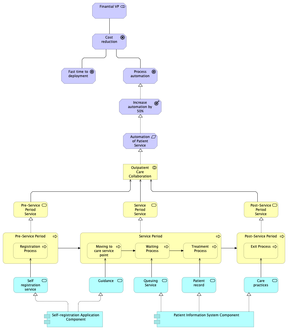
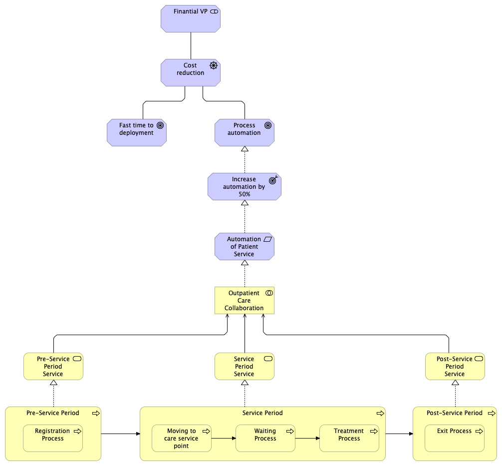
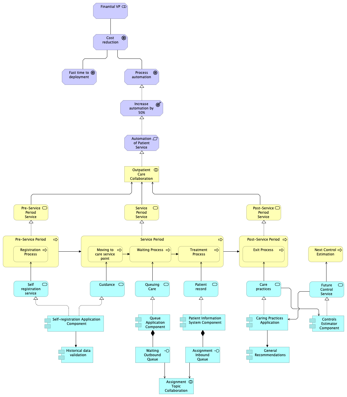
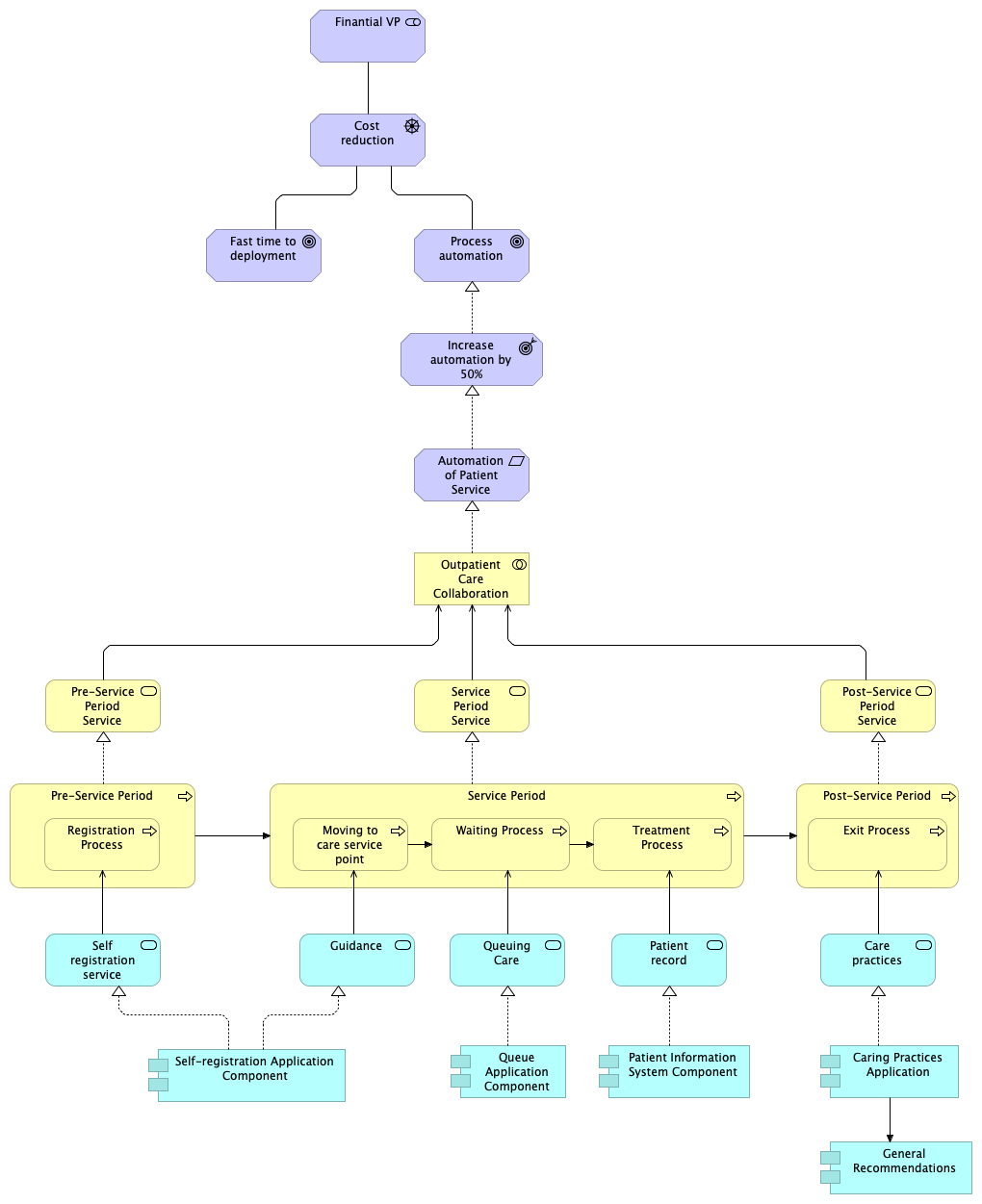
Proyecto 1: Cuidado del Paciente (Patient Care)

Este proyecto tiene como motivación (driver) la reducción en los costos de tratamiento de los pacientes al interior de una clínica. Uno de los objetivos (goal) perseguidos con este driver es alcanzar la automatización del proceso de asignación de cita y tratamiento del paciente. Esto se espera lograr (outcome) a través del incremento de un 50% en la automatización del servicio.

Para esto, el equipo de arquitectos realizó 4 versiones, de forma incremental, de una propuesta de arquitectura. Cada modelo se llama LayeredView_[yyyymmdd], y fueron desarrollados en Archi . A continuación se presentan las cuatro versiones.

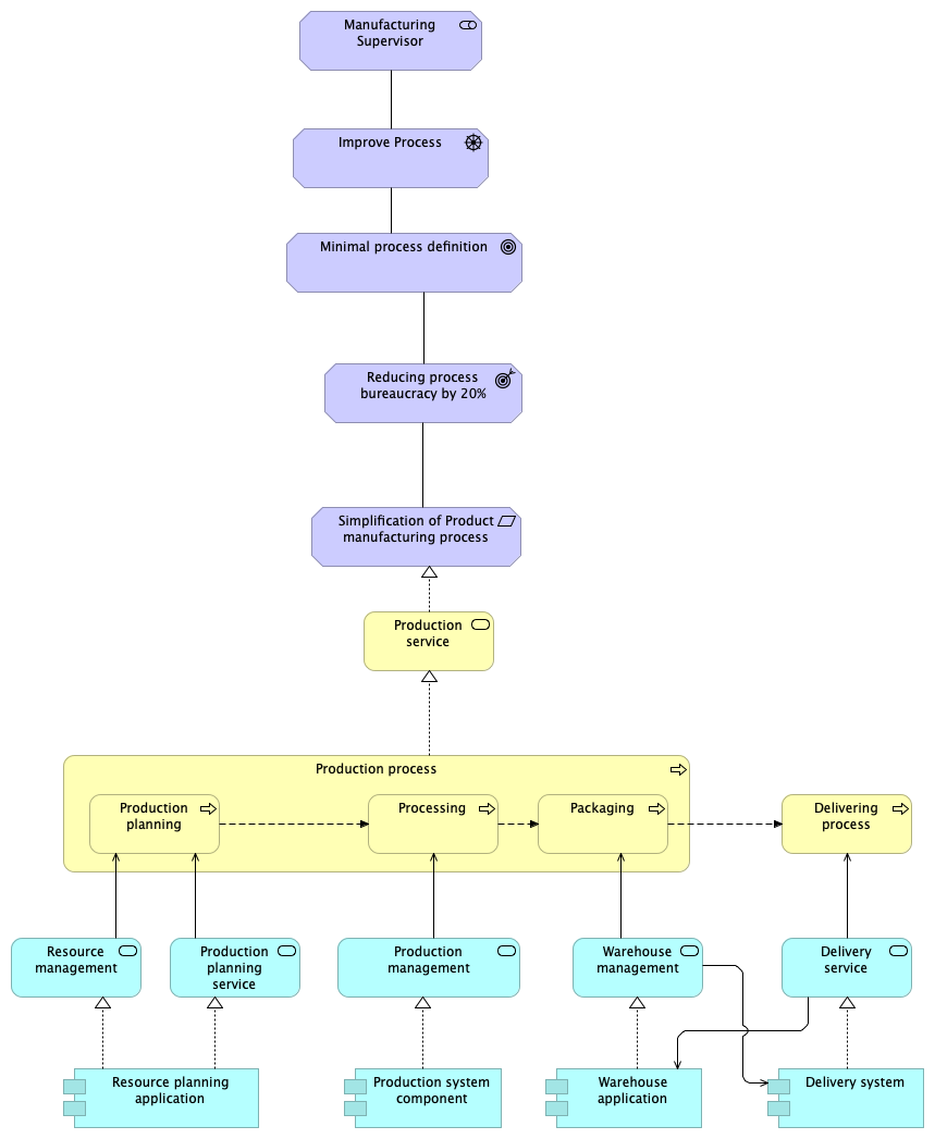
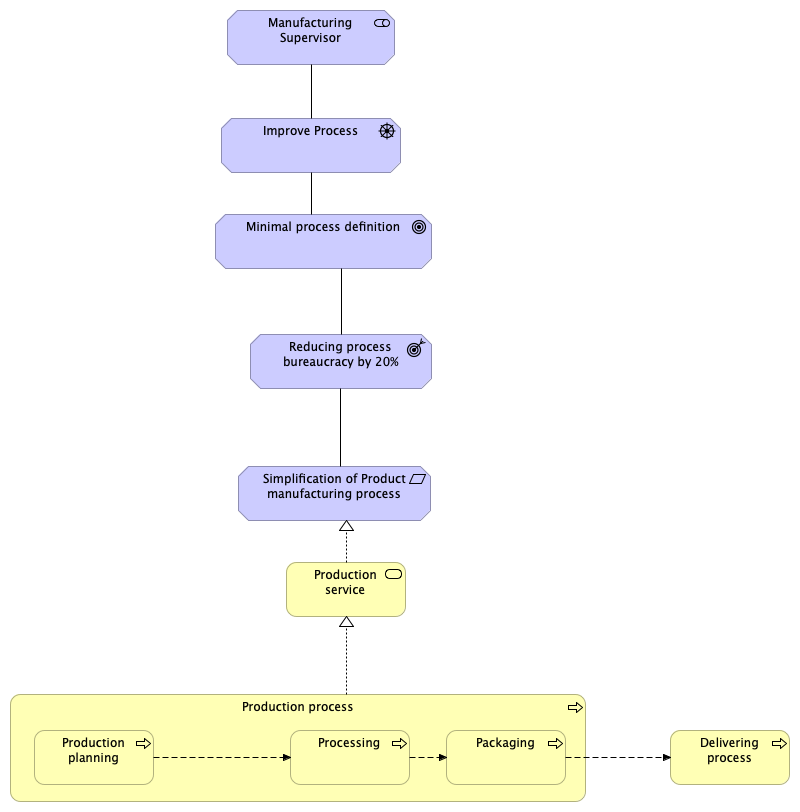
Proyecto 2: Manufactura (Production Service)

Este segundo proyecto, que además se usará para revisar la identificación automática de ATD, tiene como motivación (driver) mejorar el proceso de producción de materiales, con el objetivo (goal) de reducir, al mínimo, los elementos participantes de la ejecución del proceso correspondiente. Esto se espera lograr (outcome) a través de la reducción de un 20% en la burocracia de servicios.

Para esto, el equipo de arquitectos diseñó 2 versiones de una propuesta de arquitectura de forma incremental. Cada modelo se llama LayeredView_[yyyymmdd], y fueron desarrollados en Archi . A continuación se presentan las dos versiones.